
甘肃疫情最新发展态势显示 ,新增确诊病例与无症状感染者数量在近期持续上升,疫情形势依然严峻,处于胶着状态。具体数据如下:7月08日:新增确诊病例4例,新增无症状感染者1例 。7月09日:新增确诊病例5例 ,新增无症状感染者8例。7月10日:新增确诊病例2例,新增无症状感染者25例。7月11日:新增确诊病例0例,新增无症状感染者19例。
月5日0—24时 ,甘肃省无新增确诊病例,新增无症状感染者10例,兰州市已连续两日无新增确诊病例 。 具体信息如下:新增无症状感染者分布:临夏州9例 ,其中康乐县5例,临夏县3例,广河县1例。武威市天祝县1例。新增感染者发现方式:以上新增感染者均在集中隔离点中发现和重点人群核酸检测中发现 。
月3日0—24时 ,甘肃省全省首次出现无新增确诊病例,新增无症状感染者11例,新增治愈出院31例。 具体情况如下:新增无症状感染者情况地区分布:临夏州7例(东乡县6例 ,广河县1例)兰州市城关区3例 甘南州夏河县1例 发现方式:以上无症状感染者均在集中隔离点发现。
月16日0—24时,甘肃省无新增确诊病例,新增无症状感染者2例,均在兰州市七里河区 ,且均为集中隔离点检测中发现 。疫情数据详情:根据甘肃省卫健委官方网站10月17日发布的最新疫情消息,10月16日0时至24时,全省范围内未报告新增确诊病例 ,新增无症状感染者2例,均位于兰州市七里河区。
甘肃省新增无症状感染者情况全省新增无症状感染者37例。具体分布为:临夏州23例(东乡县18例,广河县5例) 、兰州市城关区9例、定西市临洮县3例、白银市白银区1例、甘南州夏河县1例 。以上无症状感染者均无社会面筛查发现人员。兰州市疫情情况兰州市新增的1例确诊病例和9例无症状感染者均属于城关区。
〖A〗 、在甘肃又新增了四例本土的确诊患者 ,那在当地采取了什么样的防疫措施呢?主要采取的防疫措施有封锁相关地区、隔离相关人员、集中消毒等 。确诊4人在甘肃兰州这边,已经又新增了4例的本土确诊患者,他们都是在集中进行核酸检测的时候 ,被检测出来为阳性的。其中有一对是夫妻关系,另外一对为祖孙关系。他们的确诊类型为普通型和轻型两种。
〖B〗 、防控措施建议针对确诊病例:兰州市需加强病例流调溯源,排查密接人员 ,实施集中隔离和核酸检测 。针对无症状感染者:天水市需扩大重点人群筛查范围,对高风险岗位人员和重点场所开展常态化核酸检测。区域协同防控:甘肃省需与周边省份建立疫情信息共享机制,加强交通卡口管控,防止疫情跨区域传播。
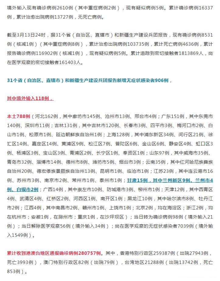
〖C〗、月8日0—24时 ,31省区市新增本土确诊43例,分布在河北、黑龙江 、四川、辽宁、甘肃 、江西、河南、云南8个省份,具体如下:河北:共12例 ,其中辛集市11例,石家庄市1例 。黑龙江:共8例,其中黑河市7例 、哈尔滨市1例。四川:共7例 ,均在成都市。辽宁:共5例,均在大连市 。
〖D〗、在9月11日这一天,甘肃省也发现了新冠疫情肺炎感染者 ,截止到9月11日新增无症状感染者有17例,其中在陇南市武都区有9例,兰州市有4例 ,临夏州广河县有4例这些感染者都是在集中隔离点和重点人群核酸检测中发现的。
〖A〗、月13日0—24时,全国新增确诊病例11例,其中境外输入确诊病例7例,本土确诊病例4例(湖北武汉4例)。以下是详细数据及分析:全国总体数据新增确诊:11例(含境外输入7例 ,本土4例) 。新增死亡:13例,均来自湖北(武汉10例)。新增疑似:17例,其中湖北0例 ,其余省份17例。
〖B〗、此外,当日新增治愈出院病例72例,其中境外输入病例21例 ,本土病例51例(内蒙古27例,北京11例,上海9例 ,辽宁3例,四川1例);解除医学观察的密切接触者4762人,重症病例较前一日减少1例 。
〖C〗 、月6日0—24时 ,全国31个省(自治区、直辖市)和新疆生产建设兵团报告新增确诊病例7例,均为境外输入病例,无新增本土病例及死亡、疑似病例。
〖D〗 、国内新闻疫情防控:国家卫健委通报,31个省市和新疆兵团报告新增确诊病例7例 ,均为境外输入(辽宁2例,上海2例,江苏1例 ,广西1例,陕西1例);无新增死亡或疑似病例。法治反腐:比较高法发布7件证券、期货犯罪典型案例。
〖E〗、疫情数据概况根据国家卫健委5月24日0—24时数据,全国31个省(自治区 、直辖市)和新疆生产建设兵团报告新增确诊病例11例 ,均为境外输入 。其中内蒙古新增10例,四川新增1例;无新增死亡病例及疑似病例,新增7例治愈出院病例 ,解除医学观察的密切接触者461人。
〖F〗、还有我们全体人民都积极地配合,遵守相应的防疫规则,这是非常好的 ,也是非常有效的 ,我们应该为自己鼓掌 ,为自己点赞 。
〖A〗、月23日0—24时,甘肃新增4例本土确诊病例 ,均在兰州市;新增25例本土无症状感染者,其中兰州市14例、天水市11例 。本土确诊病例分布甘肃省新增本土确诊病例4例,全部集中在兰州市。本土无症状感染者分布甘肃省新增本土无症状感染者25例 ,其中兰州市14例,天水市11例。
〖B〗 、月25日0—24时,甘肃新增7例本土确诊病例(天水市3例)、33例无症状感染者(天水市3例) ,具体分布及全国疫情情况如下:甘肃省疫情数据新增本土确诊病例7例:兰州市4例、天水市3例 。新增本土无症状感染者33例:兰州市30例、天水市3例。
〖C〗 、月11日0—24时,甘肃省新增本土确诊病例4例,新增本土无症状感染者40例 ,其中天水市1例无症状感染者。
〖D〗、月23日0—24时,31个省份新增本土确诊病例2010例、本土无症状感染者2722例,无新增死亡病例 。新增疑似病例1例 ,为境外输入病例(在上海)。
月18日0—24时,国家卫健委通报新增本土确诊病例92例,新增本土无症状感染者715例。
上海市卫健委今早(18日)通报:2022年5月17日0—24时,新增本土新冠肺炎确诊病例96例和无症状感染者759例 ,新增本土死亡3例,平均年龄67岁,最小年龄66岁 ,最大年龄74岁 。
这些地方严重,本土病例121例(四川43例,贵州43例 ,黑龙江15例,西藏9例,湖南4例 ,北京2例,广东2例,云南2例 ,天津1例),含21例由无症状感染者转为确诊病例(四川13例,黑龙江6例,贵州1例 ,云南1例)。无新增死亡病例。
上海近期疫情形势严峻,面临病毒变异 、传播力增强及无症状感染者比例高达92%的挑战,需通过科学防控、高效检测、强化疫苗接种及中医药干预等措施应对。
央视网消息(新闻联播):国家卫生健康委今天(1月24日)通报 ,1月23日0—24时,31个省(自治区 、直辖市)和新疆生产建设兵团报告新增新冠肺炎确诊病例80例,其中境外输入病例15例 ,本土病例65例;无新增死亡病例 。截至1月23日24时,现有确诊病例1800例。
发表评论
暂时没有评论,来抢沙发吧~