00网

  • 首页
  • 国际
  • 财经
  • 科技
  • 教育
  • 家居
  • 网络
  • 历史
  • 「本轮疫情已波及20省份」〃本轮疫情波及11省 扩散风险加大

    「本轮疫情已波及20省份」〃本轮疫情波及11省 扩散风险加大

    网络 •2026-04-15

    高风险转低风险时间要多久 〖A〗、高风险转为低风险地区至少需要14天。以下是关于高风险转低风险时间的具体介绍:高风险转为低风险条件:高风险地区在封控期间内没有新增病历,即连续14天内无新增本地确诊病例...

    本轮疫情已波及20省份
  • 黑龙江新增本土确诊11例︰(黑龙江新增本土确诊15例活动轨迹)

    黑龙江新增本土确诊11例︰(黑龙江新增本土确诊15例活动轨迹)

    国际 •2026-04-15

    10月13日黑龙江省新增本土确诊病例11例+无症状感染者51例详情 黑龙江疫情通报:10月13日0-24时,黑龙江省新增本土新冠肺炎确诊病例11例,均为集中隔离发现;新增本土无症状感染者51例,其中集...

    黑龙江新增本土确诊11例
  • 【高速费免费时间/高速费免费时间2023】

    【高速费免费时间/高速费免费时间2023】

    历史 •2026-04-15

    全国高速路免费时间表 〖A〗、春节:一般从除夕(2025年2月10日)00:00开始,至正月初六(2025年2月16日)24:00结束,共7天。这段时间全国高速公路对7座及以下小型客车实行免费通行政策...

    高速费免费时间
  • 沧州疫情最新消息今天-沧州疫情最新情况今天

    沧州疫情最新消息今天-沧州疫情最新情况今天

    财经 •2026-04-15

    10月28日沧洲是否封城 〖A〗、封城。通过查询沧州疫情防控政策相关资料显示,10月28日沧州封城。2022年10月28日起沧州高新区天成和园小区、弘仁里小区划定为高风险区,新华区新颐居酒店、运河区新...

    沧州疫情最新消息今天
  • “江苏新增本土确诊病例2例” 江苏新增本土确诊病例12例?

    “江苏新增本土确诊病例2例” 江苏新增本土确诊病例12例?

    网络 •2026-04-15

    江苏有没有疫情? 总结:江苏此次疫情(以常州为代表)的起始时间为2021年11月2日(发现阳性病例),官方通报时间为11月3日,源头为外省市输入性病例引发的本地传播。年11月3日0-24时,江苏新增本...

    江苏新增本土确诊病例2例
  • 「病毒爆发」〃病毒爆发还是暴发

    「病毒爆发」〃病毒爆发还是暴发

    科技 •2026-04-15

    历史上有哪几次重大的病毒爆发事件 〖A〗、贝革热 (Bagle, 2004年) 是一种通过电子邮件系统传播的蠕虫病毒,它在 Windows 系统中建立后门。Bagle 可能是迄今为止传播范围最广、影响...

    病毒爆发
  • 今日疫情通报全国新增确诊病例,今日疫情通报今日新增病例

    今日疫情通报全国新增确诊病例,今日疫情通报今日新增病例

    历史 •2026-04-15

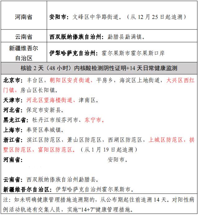
    国家卫健委:昨日新增本土确诊病例124例 月12日0—24时,国家卫健委通报新增本土确诊病例124例,具体分布如下:河南省:新增本土确诊76例 安阳市43例 许昌市28例 郑州市3例 信阳市1例 滑县...

    今日疫情通报全国新增确诊病例
  • 今年高考几天︰(今年高考几天考试)

    今年高考几天︰(今年高考几天考试)

    网络 •2026-04-15

    今年高考理科考几天 老高考省市:考试时间为2天采用“3+文科综合/理科综合”模式的省份,如尚未启动新高考改革的地区,考试时间固定为6月7日和8日。其中,6月7日上午考语文、下午考数学;6月8日上午考文...

    今年高考几天
  • 新冠疫情什么时候开始的︰(2019年新冠疫情什么时候开始的)

    新冠疫情什么时候开始的︰(2019年新冠疫情什么时候开始的)

    财经 •2026-04-15

    中国新冠疫情开始和结束时间 新冠疫情全球范围内主要持续约四年(2020年1月至2024年1月),中国境内疫情防控阶段持续约三年(2019年底至2022年底),近来已进入常态化管理阶段。全球疫情持续时间...

    新冠疫情什么时候开始的
  • 「31省新增本土162例」〃31省新增本土病例85例

    「31省新增本土162例」〃31省新增本土病例85例

    财经 •2026-04-15

    东佐什么时间集市? 〖A〗、月15日,8:00乘坐出租车(鲁NJ39T8)前往鲁权屯镇东场村吊唁,9:00途经小魏庄集市停留购物,9:40乘出租车(鲁NJ39T8)返回家中。 请在上述时间、地点与以上...

    31省新增本土162例
  • 首页
  • 上一页
  • 112
  • 113
  • 114
  • 115
  • 116
  • 117
  • 118
  • 119
  • 120
  • 121
  • 下一页
  • 尾页

热门文章

  • “北京冬奥会明日闭幕” 北京冬奥会明年开幕?2026-04-15
  • 呼兰疫情.呼兰疫情确诊最新信息2026-04-15
  • 五一高速路免费的时间2024〃五一高速免收费到几号2026-04-15
  • 「上海:防疫准备不充分接受批评」〃上海防疫很棒2026-04-15
  • 31省增本土108例〃31省增144例本土126例2026-04-15
  • “广东新增本土确诊17例” 广东新增本土确诊15例?2026-04-15
  • 「最近湖北疫情又严重了」〃最近湖北疫情怎么样了2026-04-15
  • 天津1地升为高风险6地升为中风险︰(天津1地升为高风险6地升为中风险7地)2026-04-15

热评文章

  • 「上海:防疫准备不充分接受批评」〃上海防疫很棒

  • 呼兰疫情.呼兰疫情确诊最新信息

  • “北京冬奥会明日闭幕” 北京冬奥会明年开幕?

  • “广东新增本土确诊17例” 广东新增本土确诊15例?

  • 天津1地升为高风险6地升为中风险︰(天津1地升为高风

  • 五一高速路免费的时间2024〃五一高速免收费到几号

热门标签

  • 河北省新增23例确诊
  • 广东新增本土确诊28例
  • 黑龙江新增本土确诊27例
  • 31省新增本土7例
  • 青岛确诊
  • 今天的全国最新疫情
  • 新疆新增9例无症状
  • 青岛疫情源头
  • 31省区市增本土94例
  • 31省新增本土18例
  • 石家庄新增16例本土确诊病例
  • 浙江新增74例本土确诊
  • 31省新增本土确诊59例
  • 31省昨日新增1例本土病例
  • 美国新冠肺炎超710万例
  • 江苏新增本土10例
  • 成都疫情的最新数据
  • 天津疫情最新新增
  • 浙江新增109例新型肺炎
  • 31省区市新增确诊9例本土2例

友情链接

  • Z-Blog on Github
网站地图

© 2026 00网 京ICP备1111040123号-1