
基本条件居住证明:需持有北京市暂住证或有效居住证,作为在京长期居住的合法凭证 。社保缴纳:需连续缴纳60个月(五年)社会保险 ,补缴记录不影响资格,但断缴需重新计算年限。纳税记录:需提供近五年连续缴税证明,个人所得税可断月但不可断年 ,且每年至少有一次社保缴纳记录。

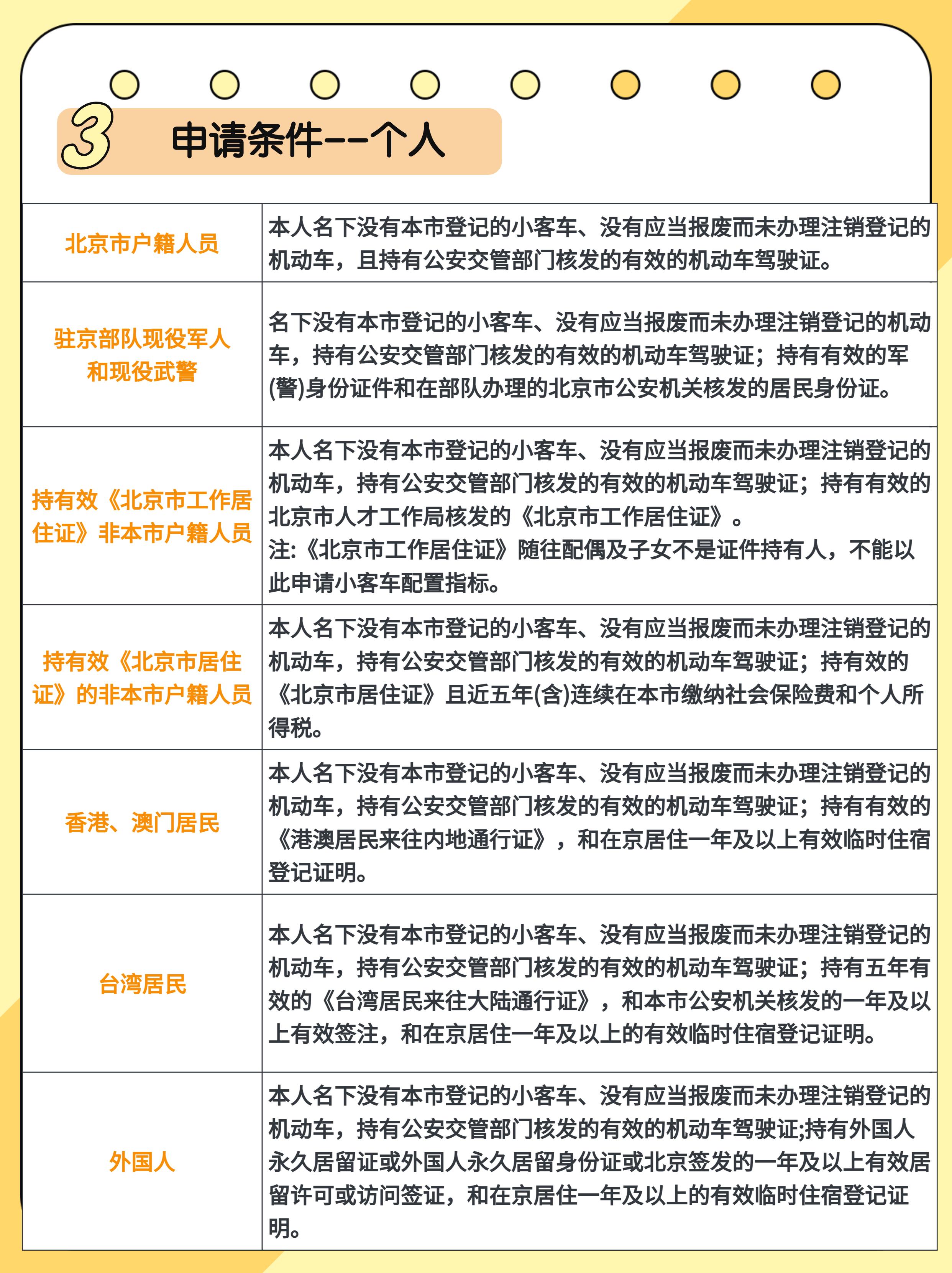
【法律分析】:个人申请汽车摇号,需具备以下三个基本条件:本人名下没有本市登记的小客车;本人名下没有应当报废而未办理注销登记的机动车;持有公安交管部门核发的有效的机动车驾驶证 。 不同人群,还需同时满足相应的条件—— 本市户籍人员:满足以上三个条件即可。

外地人在北京摇号需要满足以下条件:居住证明:持有有效的北京居住证 ,若为暂住证,需近五年连续在北京缴纳社保和个人所得税。社保从申请月的上一个月开始往前推算60个月,连续补缴有效;个人所得税从申请年的上一年开始往前推算 ,连续五年每年都有大于0的缴税记录,可断月但不能断年,补缴无效 。
在北京摇号需要满足以下条件:摇号资格的基本条件 北京市户籍:拥有北京市户籍是摇号的基本条件。 非京籍人员条件:对于非京籍人员,需要持有有效居住证 ,并连续缴纳一定年限的社保和个税。
〖A〗、北京摇号从2011年1月开始-2013年12月为期3年,每年12期 。从2014年1月开始-2020年6月为止,每年由原来的每年12次改为每年6期。2011年 ,北京市政府开始采用杜摇号制度来限制购车,以控制北京日益增长的汽车数量。购车的方式是先登记 、预约、排队,然后统一摇号。彩票大厅里的电脑随机选出10个数字 ,抽奖者从中选出一个 。
〖B〗、北京购车摇号政策从一年12次逐步调整为一年2次,是城市交通管理适应发展需求的必要举措,旨在平衡车辆增长与交通压力 ,推动可持续发展。
〖C〗 、北京小客车指标摇号每年进行6次,具体说明如下:摇号频率与次数北京小客车指标摇号每年分普通指标和新能源指标两类,其中普通指标(燃油车)采用摇号方式 ,每年配置6次,即每两个月(双数月)进行一次摇号,全年共6次。
〖D〗、北京市小客车摇号次数因申请类型而异 。个人指标一年通常有2次,分别在3月和12月;单位指标一年也有2次 ,在5月和11月。若同时申请普通指标和新能源指标,一年有3次获得指标机会,每两个月摇一次 ,一年共6次,在双月26日进行。北京小客车摇号次数并非固定,根据不同申请类型有所区别 。
〖E〗、北京普通指标摇号次数分不同情况:个人普通指标一年摇号两次 ,分别在每年6月26日和12月26日;单位普通指标一年也是两次,在5月和11月。若同时申请普通指标和新能源指标,一年有3次获得指标的机会 ,其中新能源指标于每年5月26日配置。参加北京小汽车摇号,申请人需要满足一定条件 。
首先回答标题问题——“在北京从参与车牌摇号到取得指标需要多久? ”答案是十年,当然每个人的运气和等待时间可能各不相同。有人可能在第一次摇号就幸运中签。某知乎网友分析指出 ,大约有11%的概率一辈子都摇不中车牌,并且平均需要24年才能中签 。但请借鉴并了解这些信息,主要目的是说明个人摇号中签的难度。
通常在几个工作日到几周内可以完成,具体取决于办理流程中的审核效率等因素。例如 ,提交完整无误的夫妻变更材料后,大约1 - 2周左右就能完成车牌变更,获得新的车牌指标用于车辆登记。 继承等情况 通过继承获得车牌指标 ,办理时间也会受到多种因素影响 。
获得北京车牌摇号资格后,具体摇中时间无法确定,可能一次摇中 ,也可能需数年甚至十年以上,概率极低。以下为详细分析:摇号概率极低:北京车牌摇号竞争激烈,参与人数众多 ,导致中签率极低。部分申请人可能摇号十年仍未成功,而少数幸运者可能首次参与即中签 。
在北京,摇号政策实施以来 ,许多家庭为了获得购车资格,投入了大量时间和精力。近来来看,平均需要6到8年的时间才能摇中车牌号。我从第二个月就开始参与摇号,至今已坚持了一年多 ,但仍未中签 。这段时间里,我见证了摇号政策的复杂性和不确定性。
〖A〗 、住所地要求:住所地在本市,或属于驻京部队现役军人、港澳台居民、外国人等特定群体。名下无车:本人名下未登记本市小客车 。无未注销车辆:名下无应报废未注销的机动车。持有有效驾照:需持有公安交管部门核发的有效机动车驾驶证。不同身份群体具体条件 本市户籍人员:直接满足上述四项基础条件即可 。
〖B〗 、年龄与名下车辆要求 年龄限制:申请人必须年满18周岁 ,具备完全民事行为能力。名下车辆状态:名下没有在北京登记的小客车;或名下小客车均已登记为强制注销状态(如车辆报废、未年检被注销等)。此条件旨在避免已拥有车辆的人员通过摇号获取额外指标,确保资源分配给无车家庭或个人。
〖C〗、北京牌照摇号需满足基本申请条件、个人或家庭申请条件,具体如下:基本申请条件名下无车:申请人名下必须没有本市登记的小客车 ,且不能有应当报废而未办理注销登记的机动车 。有效驾照:需持有公安交管部门核发的有效机动车驾驶证。
〖D〗 、还需满足以下条件之一:近五年(含)连续在本市缴纳社会保险费,且每年有三个月(含)以上的个人所得税纳税记录。近五年(含)连续在本市缴纳个人所得税,且每年有三个月(含)以上的社会保险费缴纳记录 。单位申请条件 企业:具有有效的营业执照(或工商登记证)、组织机构代码证书和税务登记证书。
〖E〗、持有驾驶证:需具备合法有效的机动车驾驶证。申请所需材料 身份证:用于核实申请人身份信息 。居住证(外地户籍):证明在京居住合法性。社保缴纳记录(外地户籍):需连续缴纳满5年 ,可通过社保系统查询打印。纳税证明(外地户籍):需连续5年纳税,可通过税务系统或线下窗口开具 。
发表评论
暂时没有评论,来抢沙发吧~