
〖A〗、病例总体情况新增病例:2月23日0时至15时 ,新增新冠肺炎确诊病例2例(均为普通型),新增无症状感染者3例,均来自隔离管控人员筛查 。累计病例:截至2月23日15时 ,累计报告确诊病例105例(普通型26例,轻型79例),无症状感染者28例 ,均在定点医疗机构接受隔离治疗。疫情形势:国家卫健委指出,苏州疫情得到基本控制。

〖B〗 、重点区域防控:加强“两站一码头 ”、商场宾馆、养老机构 、农贸市场等场所疫情防控 。区域核酸检测高效开展 第一轮检测:2月16日20时启动,累计采样1852万人,全部完成检测。第二轮检测:2月18日7时30分启动 ,已采样近150万人,预计当晚8时前完成全部采样。

〖C〗、需实现现有确诊病例归零,消除直接传播风险 。截至2022年2月24日 ,苏州仍有102例确诊病例,尚未达到清零标准。清零后需观察14天以上无新增,确保无隐匿传播链。若2月底实现清零 ,则3月15日前后可能解封,但疫情发展存在不确定性。
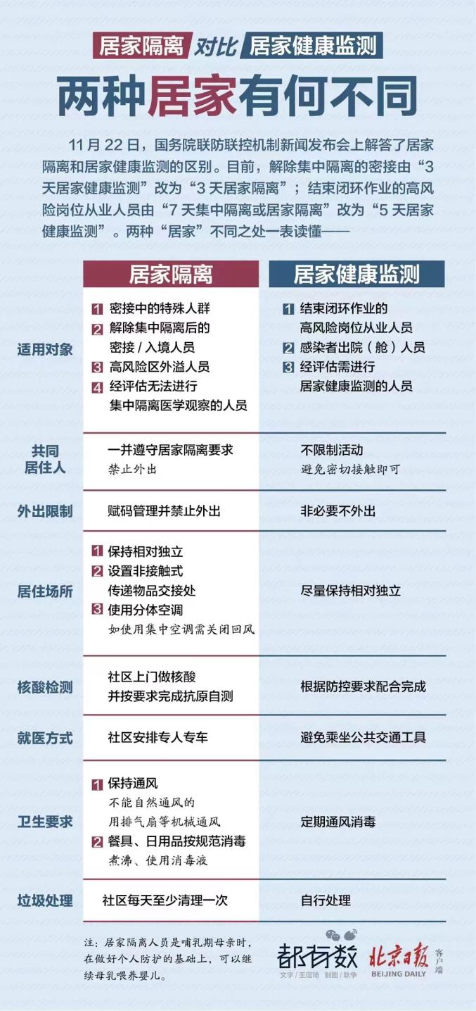
〖D〗、因为有的小区在通报一名确诊病例之后,在经过多轮核酸检测都未发现阳性病例 ,经街道申请,和上级批准就能解除封闭管理 。
〖A〗 、月24日0时至15时,苏州新增新冠肺炎确诊病例1例(普通型) ,具体情况及延伸信息如下:新增病例情况新增1例确诊病例为普通型,来自隔离管控人员筛查。这表明病例在发现前已处于隔离状态,传播风险相对可控。
〖B〗、山西:3例 晋中市2例 太原市1例 北京:2例 朝阳区1例 通州区1例 江苏:2例,均在苏州市 湖北:2例 ,均在武汉市 天津:1例,在东丽区 黑龙江:1例,在鸡西市 山东:1例 ,在青岛市 其中,4例由无症状感染者转为确诊病例,分布为四川2例、黑龙江1例、云南1例 。
〖C〗 、月14日0—24时 ,31个省(自治区、直辖市)和新疆生产建设兵团报告新增确诊病例80例,其中本土确诊病例40例,具体分布如下:本土确诊病例分布 辽宁:29例(葫芦岛市28例、沈阳市1例) ,含1例由无症状感染者转为确诊病例。江苏:8例,均在苏州市。广东:2例,均在深圳市 。广西:1例 ,在百色市。
〖D〗 、月20日0时至15时,苏州新增新冠肺炎确诊病例7例(其中轻型3例,普通型4例),新增无症状感染者1例 ,均在管控范围内发现。以下是详细情况:新增病例详情 新增确诊病例7例,分型为轻型3例、普通型4例 。新增无症状感染者1例。所有新增病例均在管控范围内发现,未出现社会面传播风险。
〖E〗、年2月24日0—24时 ,上海无新增本土确诊病例,新增1例本土无症状感染者,具体情况如下:感染者基本信息:女 ,31岁,系近日外省确诊病例的密切接触者 。抵沪及管控情况:2月21日抵沪,接外省协查通报 ,抵沪当日即被落实集中隔离管控。
〖F〗 、月10日0-24时,苏州市新增本土无症状感染者1例,具体情况如下:感染者基本信息该无症状感染者为太仓市某企业工作人员 ,居住于企业宿舍,在重点人群筛查中发现,已转运至市定点医疗机构隔离医学观察,近来情况稳定。
年苏州疫情预计在3月十几号左右解除封禁 ,但具体日期需以官方最新通知为准。以下是官方关于解封的最新回应及详细说明:2022年苏州疫情解封最新通知2022年3月1日,苏州市新冠肺炎疫情联防联控指挥部办公室就“苏州什么时候解封解控”相关问题给予答复,明确了解封条件及后续管控措施 。
年苏州全面解封预估时间为3月中旬左右 ,解除封闭管控无统一时间标准,需根据具体区域风险评估动态调整。以下是详细说明:全面解封预估时间依据苏州全面解封需满足以下核心条件,综合判断预估时间为3月中旬:确诊病例清零 需实现现有确诊病例归零 ,消除直接传播风险。
年苏州尚未全面解封,预计部分区域在2月底或3月初解封,具体时间以官方通知为准 。以下是详细情况:2022年苏州解封最新消息官方未发布全面解封通知:苏州市疫情防控办尚未发布封控区、管理区全面解封的消息。但预计2月底会迎来部分区域解封的消息 ,全面解封需等待疫情完全控制后才会下发相关通知。
年苏州解封情况苏州工业园区:自3月8日零时起解除全域疫情防范区,恢复常态化防控 。吴中区:自3月7日起解除全域疫情防范区,恢复常态化防控。吴江区:自3月5日起解除全域疫情防范区 ,恢复常态化防控。相城区:自3月4日起全域已变为低风险地区,并恢复常态化疫情防控 。
〖A〗、截止到2月14日11时,苏州“2·13”疫情确诊新冠肺炎患者7例,含普通型2例 、轻型5例 ,另有1例无症状感染者。通过百度慧眼大数据分析,2月13日从苏州外出人口的主要目的地如下:省份级别:从苏州外出人口主要流向江苏、上海,合计占比达651%。浙江省占比超过10% ,安徽、河南 、山东、广东等省市占比均超过1% 。
〖B〗、无锡和南通情况并不乐观,当地已经启动疫情应急方案,出入管控严格 ,排查相关人员。苏州疫情非常严重,已经确诊好几十例,棋牌室、麻将馆都已经关门 ,其余的娱乐场所限制客流量。为了稳住人心,控制局势,当地领导正焦头烂额商量对策。每天都有新增病例 ,只有从源头上下手,才能把切断传染源 。
〖C〗 、无论是南京还是张家界和扬州,都在告诉我们一个简单的防疫常识,那就是非必要不要出门。
发表评论
暂时没有评论,来抢沙发吧~