「高速封闭查询表今天」〃高速封闭查询表今天晋城
3
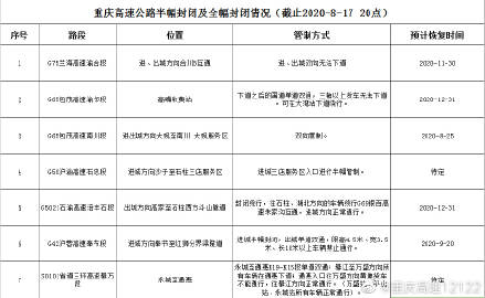
2026-04-27

〖A〗、步骤一:点击【图层】在百度地图首页,找到并点击右上角的【图层】按钮 。步骤二:开启【路况】显示进入图层页面后 ,点击【路况】选项,此时地图会显示实时交通状况,包括拥堵 、事故或封闭路段(封闭路段通常会以特殊颜色或图标标注)。

〖B〗、使用实时路况图层查看百度地图的实时路况功能通过颜色标注道路通行状况 ,部分封闭信息会直接显示在路线上。操作步骤:打开百度地图App,进入主界面 。点击右上角“图层 ”按钮,选取“路况”选项。此时地图会显示红、黄 、绿等颜色,分别代表拥堵、缓行和畅通状态。

〖C〗、通过路线规划功能查看封闭路段此方法适用于出行前预判路线封闭情况 ,通过颜色标识快速识别不可通行路段。操作步骤:打开百度地图应用,点击首页的驾车选项 。在起点和终点输入框中分别填写出发地和目的地,系统会自动生成推荐路线。观察路线详情中的颜色标识:红色:路段拥堵。黑色虚线:路段封闭 ,无法通行 。
〖D〗、打开百度地图应用 首先,确保手机上已安装百度地图应用。如果未安装,可以从应用商店下载并安装。进入路况查询页面 打开百度地图应用后 ,在主界面上通常会有“路况”或类似的选项,点击进入 。在路况页面中,可以查看当前所在区域或指定区域的路况信息。
如何通过高德地图查看高速是否封路?在高德地图的主页面上 ,您需要点击右上角的图层按钮,然后勾选“路况事件 ”。如果高速封路的信息已被收录,主页面将显示事件图标 ,您有时会在路途中接收到高德地图的提醒 。不同路况颜色的含义: 绿色路况:- 道路以绿色线条显示,通常表示当前路况畅通无阻。
在高德地图页面中,你可以轻松查看路面状况。首先,点击右上角的图层按钮 ,然后勾选“路况事件”选项 。如果高速封路的数据已经被高德地图收录,那么在主页面上就会有相应的事件图标显示出来。有时候,在行驶过程中 ,高德地图还会通过弹窗的方式提醒你当前的道路状况。
打开高德地图,进入地图界面。在地图界面上方的搜索框中输入“高速”,然后点击右下角的搜索按钮 。在搜索结果列表中选取“高速公路” ,然后点击该选项进入高速公路地图界面。在地图界面上方可以看到“路况 ”按钮,点击该按钮可以进入路况界面。
官方渠道查询1)可访问交通运输部门或高速公路管理局官方网站,像“中国路网” ,或者下载官方APP进入“路况信息”专栏,查看封路 、拥堵、施工等动态 。部分省份高速管理局推出的“智慧高速 ”APP,能看路段实时监控视频。
第一:根据地区拨打高速公路服务查询电话进行询问 ,询问客服高速是否封路。第二:直接在中国高速公路网查询高速是否封路;第三:查看中国公路沿线气象预报会说明实时路况 。第四:听当地的交通广播,相关封路情况会有播报。根据报道选取路线。第五:直接查询并拨打当地高速大队的电话进行询问 。
高速公路是否封路的查询方法如下:微信查询:首先打开微信,点击“我”进入“服务”页面,然后选取“城市服务 ”中的“行驶驾驶”选项 ,在“高速服务”栏目中点击“高速动态查询 ”,即可查看高速公路的实时路况。
第三方工具查询高德/百度地图输入起点和终点规划路线时,若遇封路 ,地图会以灰色路段标注并提示“前方道路封闭”。点击路段可查看封闭原因、预计解封时间及替代路线 。微信公众号“车主指南”在公众号内回复“路况 ”,可收到全国高速公路实时解封信息汇总,包括封闭路段 、原因及预计恢复时间。
〖A〗、步骤一:点击【图层】在百度地图首页 ,找到并点击右上角的【图层】按钮。步骤二:开启【路况】显示进入图层页面后,点击【路况】选项,此时地图会显示实时交通状况 ,包括拥堵、事故或封闭路段(封闭路段通常会以特殊颜色或图标标注)。
〖B〗 、查询高速公路封闭情况有多种方式,以下为您详细介绍:高速公路管理部门官方网站许多省份的高速公路管理部门都设有自己的官方网站,您可以登录相关网站查询高速公路封闭信息 。比如 ,您所在省份的高速公路管理局网站,通常在网站首页会有路况查询板块,点击进入后能看到高速公路封闭情况的具体内容。
〖C〗、近来未查询到12122高速封闭查询表中关于叙永到泸州方向的固定封闭信息,但近期相关路段存在临时管制情况 ,具体如下:近期临时管制记录2024年9月24日—25日G76厦蓉高速(隆纳段)泸州连接线K0+050处(胡市互通)封闭成都和叙永往泸州方向匝道。受影响车辆需从况场、胡市 、石洞收费站绕行 。
〖D〗、高速封闭查询表今天可以通过在线查询、电话查询或前往交通管理部门询问等多种方式获取。在查询过程中,需要注意查询的准确性和时效性,并通过查询结果采取相应的应对措施。遵守交通规则 ,确保安全出行是每位驾驶员的责任 。
〖E〗 、首先在手机微信的页面内点击支付栏目选项。接着在此页面内点击右侧的城市服务功能选项。然后在下方点击交通出行栏目,然后点击下拉菜单中的拥堵查询 。接着在此页面内点击下方的北京市内实时路况,因为此时定位的是北京市。注意事项:『1』“车辆” ,是指机动车和非机动车。
发表评论
暂时没有评论,来抢沙发吧~